Event propagation

Hey ,

I'm thrilled to help you learn JavaScript. Unfortunately, you've landed on a page where you cannot access with your current purchase.

Please upgrade (use this link) access this content.

I'm super eager to help you learn more!

Event propagation

Three phases occur when an event is fired:

  1. The capturing phase
  2. The target phase
  3. The bubbling phase

Together, they’re called event propagation.

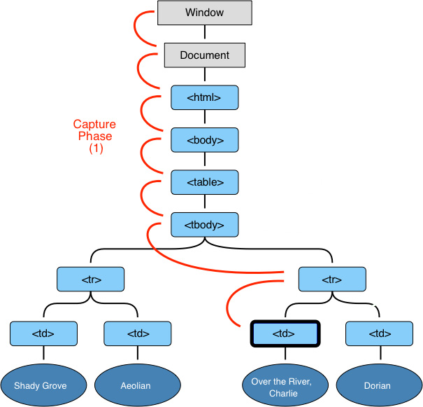
The capturing phase

Here, JavaScript goes through window, document, followed by every element until it reaches the event target.

The capturing phase
The capturing phase

Event listeners can listen to the capturing phase if you provide it with a third argument, useCapture, which is a boolean.

document.addEventListener('event-name', callback, useCapture)

If useCapture is true, the callback will be called in the capturing phase. If useCapture is false, the callback will not be called in the capturing phase.

To see how the capturing phase works, we can build a demo with three nested <div>, like this:

<div class="box box1">
  <span>Box 1</span>
  <div class="box box2">
    <span>Box 2</span>
    <div class="box box3"> <span>Box 3</span> </div>
  </div>
</div>
A demo for understanding event propagation
A demo for understanding event propagation

Here, we add an event listener to each element. In each callback, we want to log the eventPhase property. This event phase property tells us which phase we’re in.

  • We’re in the capturing phase if eventPhase returns 1
  • We’re in the target phase if eventPhase returns 2
  • We’re in the bubbling phase if eventPhase returns 3
const boxes = document.querySelectorAll('.box')
boxes.forEach(box => {
  box.addEventListener('click', e => {
    console.log(e.eventPhase, e.currentTarget)
  }, true)
})

I clicked on .box3 in the gif below.

Capturing events trigger event listeners with useCapture
Capturing events trigger event listeners with useCapture

You can see that the events are fired such in this order:

  1. Box 1, capturing phase
  2. Box 2, capturing phase
  3. Box 3, target phase

The target phase

The target phase comes next. Here, JavaScript reaches the element that fired the event and triggers all event listeners attached to it. The target phase disregards the useCapture flag.

The target phase
The target phase
const box3 = document.querySelector('.box3')
box3.addEventListener('click', listener, true)
box3.addEventListener('click', listener)
The target phase triggers all events regardless of useCapture
The target phase triggers all events regardless of useCapture

In the GIF above, you can see all event listeners activate. It doesn’t matter if useCapture is present.

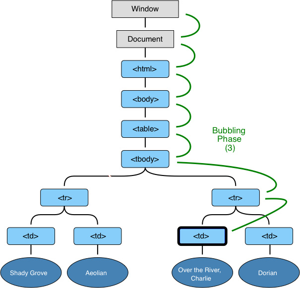
The bubbling phase

The bubbling phase comes last. Here, JavaScript goes through every HTML Element, starting from the target, back to Window.

The bubbling phase
The bubbling phase

Event listeners without the useCapture flag will trigger in this phase.

const boxes = document.querySelectorAll('.box')
boxes.forEach(box => box.addEventListener('click', e => {
  console.log(e.eventPhase, e.currentTarget)
}))

I clicked on .box3 in the gif below.

Bubbling events trigger event listeners without useCapture
Bubbling events trigger event listeners without useCapture

You can see that events trigger in the following sequence:

  1. Box 3, target phase
  2. Box 2, bubbling phase
  3. Box 1, bubbling phase

Events that bubble

Events that bubble have a bubbles property set to true. An example is a click event:

Information on the click event on MDN
Information on the click event on MDN

Some events don’t bubble. Examples of these events are focus and blur.

Information on the focus event on MDN
Information on the focus event on MDN

Event firing sequence

If two listeners are attached to the same element, listener that is attached first fires first.

const button = document.querySelector('button')
button.addEventListener('click', e => console.log('First event'))
button.addEventListener('click', e => console.log('Second event'))
Event Listeners are fired in the order they are attached
Event Listeners are fired in the order they are attached

Preventing bubbling

If you want to prevent an event from bubbling, you can use stopPropagation or stopImmediatePropagation.

  • stopPropagation prevents events from bubbling upwards
  • stopImmediatePropagation prevents events from bubbling upwards, and also prevents subsequent events on the listening element from firing.
// Stopping propagation
const box2 = document.querySelector('.box2')
const box3 = document.querySelector('.box3')

box2.addEventListener('click', e => console.log('box 2 clicked!'))
box3.addEventListener('click', e => e.stopPropagation())

Events from .box3 will not bubble to .box2 because we called stopPropagation in .box3.

Propagation stopped for box 3
Propagation stopped for box 3

Exercise

Familiarize yourself with the sequence of events that occur.

  1. Add an event listener in the capturing phase
  2. Add an event listener in the bubbling phase

Answer these questions:

  1. Which phase comes first? The capturing phase or the bubbling phase?
  2. What event listeners are fired in the capturing phase?
  3. What event listeners are fired in the target phase?
  4. What event listeners are fired in the bubbling phase?
  5. How do you stop an event from bubbling?

Answers

  • Add an event listener in the capturing phase
document.body.addEventListener('click', ev => { /* Do something */}, true)
  • Add an event listener in the bubbling phase
document.body.addEventListener('click', ev => { /* Do something */})
  • Answer these questions:
  1. Which phase comes first? The capturing phase or the bubbling phase? Capturing.
  2. What event listeners are fired in the capturing phase? Event listeners with useCapture set to true.
  3. What event listeners are fired in the target phase? All event listeners on the listening element.
  4. What event listeners are fired in the bubbling phase? Event listeners without useCapture (or useCapture set to false).
  5. How do you stop an event from bubbling? Use e.stopPropagation().